首頁/ 資訊/ 水泥行業資訊
河南退出一條1000t/d熟料生產線
發表時間:2025-09-24

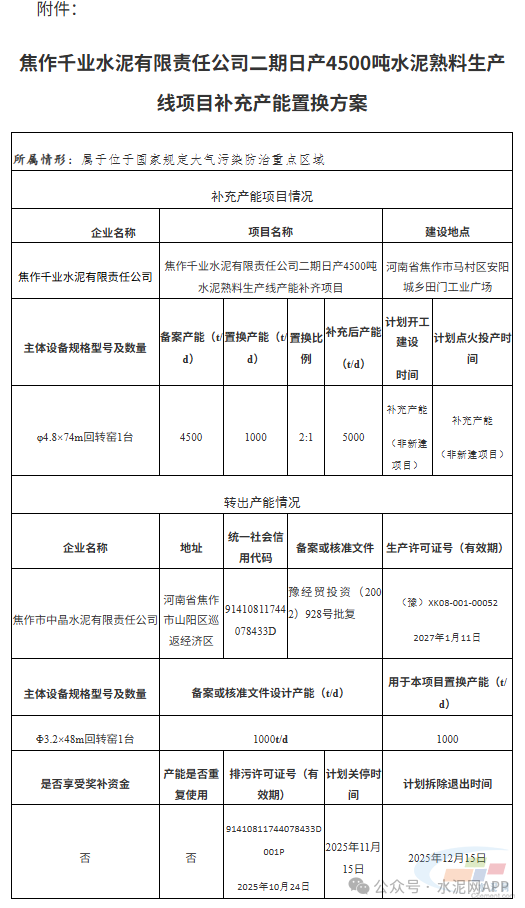
近日,河南省焦作市馬村區人民政府網站發布了關于焦作千業水泥有限責任公司二期日產4500噸水泥熟料生產線項目補充產能置換方案的公示。公示期:2025年9月17日至2025年9月23日(5個工作日)。


根據公示,焦作千業水泥有限責任公司二期日產4500噸水泥熟料生產線產能補齊項目置換產能1000t/d,補充后產能5000t/d,退出產能來自焦作市中晶水泥有限責任公司1000t/d水泥熟料生產線,置換比例為2:1。


咨詢熱線:
400-110-9771
客服微信:
官方公眾號: