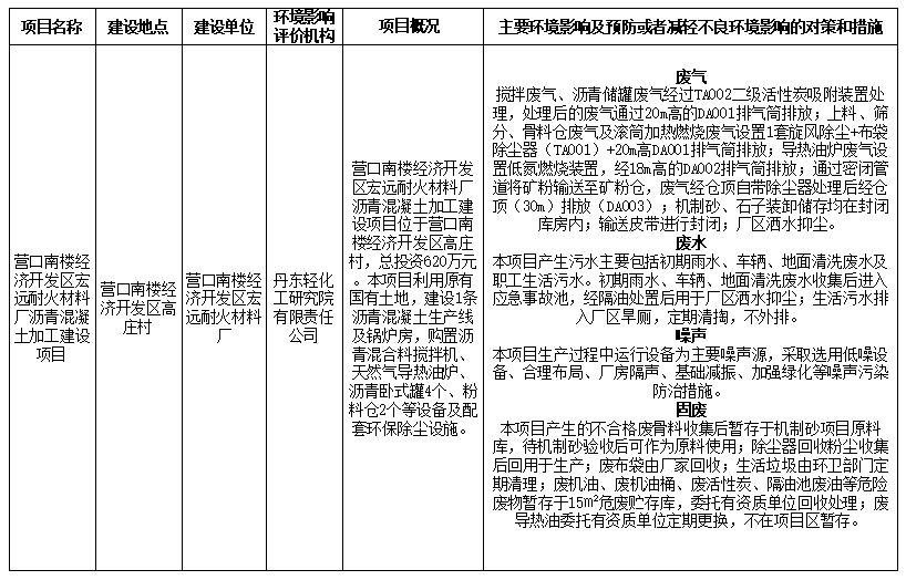
根據建設項目環境影響評價審批程序的有關規定,經審查,我單位擬對2個項目環境影響評價文件作出審批意見。為保證此次審查工作的嚴肅性和公正性,現將擬作出審批意見的環境影響評價文件基本情況予以公示,公示期為2025年10月11日-2025年10月16日(5個工作日)。
聽證權利告知:依據《中華人民共和國行政許可法》,自公示起五日內申請人、利害關系人可對以下擬作出的建設項目環境影響評價文件審批意見要求聽證。
聯系電話:0417-5260024
傳 真:0417-5260024
通訊地址:營口南樓經濟開發區管理委員會
郵 編:115100

