2月12日,中華人民共和國生態環境部網站發布了關于印發《國家重點推廣的低碳技術目錄(第五批)》的通知(以下簡稱《通知》)。從《通知》中獲悉,為貫徹落實黨的二十大和二十屆二中、三中全會精神,大力支持低碳技術創新推廣,
培育和發展新質生產力,生態環境部會同工業和信息化部、住房城鄉建設部、交通運輸部、農業農村部按照《國家重點低碳技術征集推廣實施方案》相關要求,開展低碳技術征集篩選工作,編制形成《國家重點推廣的低碳技術目錄(第五批)》,包括5個重點方向共103項低碳技術。
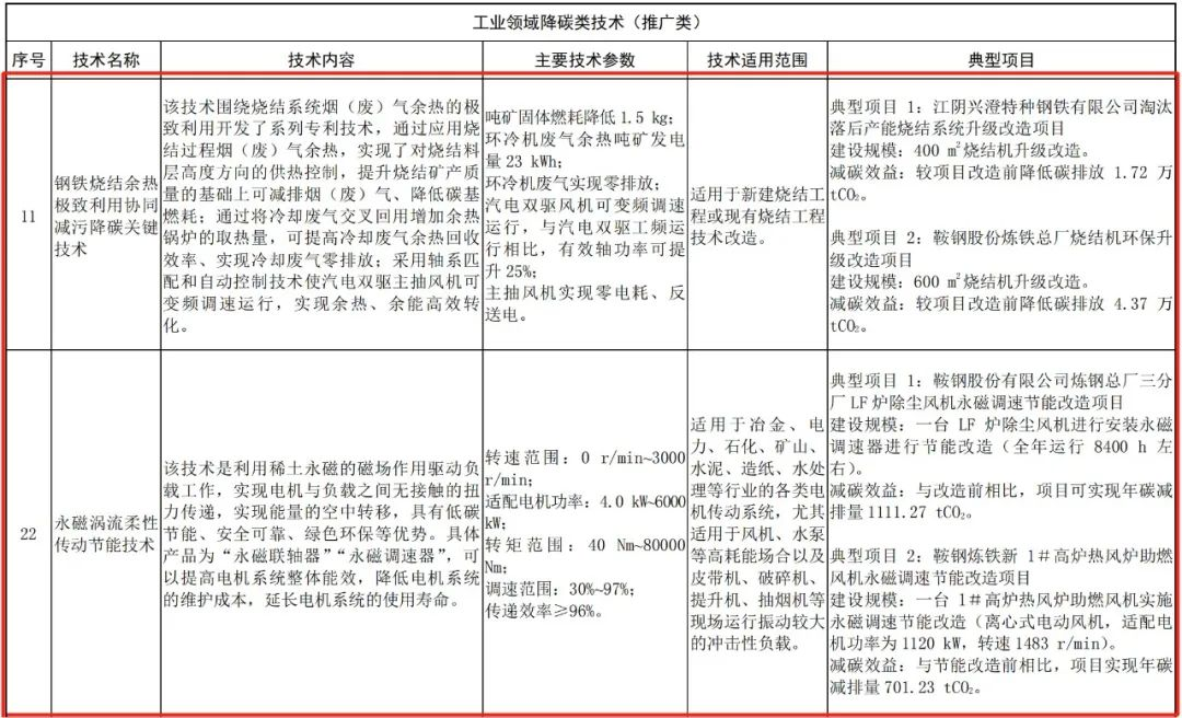
其中,工業領域降碳類多項技術在鞍鋼實施,成效顯著——

