3月7日,浙江省經信廳發布“湖州槐坎南方水泥有限公司等3家企業水泥熟料生產線補充產能置換方案通告”。
補充置換方案顯示:湖州槐坎南方水泥1號線置換補充產能1250t/d;湖州槐坎南方水泥2號線置換補充產能1000t/d;
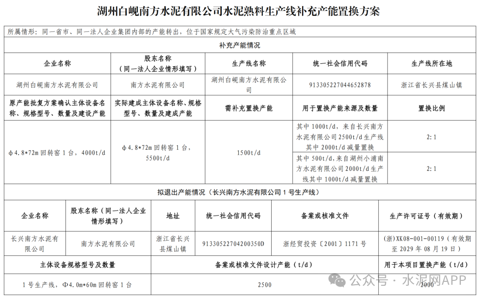
湖州槐坎南方水泥3號線置換補充產能500t/d;長興南方水泥2號線置換補充產能500t/d;湖州白峴南方水泥置換補充產能1500t/d。退出產能分別是:安吉南方水泥有限公司2500t/d生產線;
安吉南方水泥有限公司2000t/d生產線;
湖州小浦南方水泥有限公司2000t/d生產線;
長興南方水泥有限公司2500t/d生產線。






