首頁/ 資訊/ 水泥行業資訊
四川18條水泥熟料生產線停產
發表時間:2025-04-09

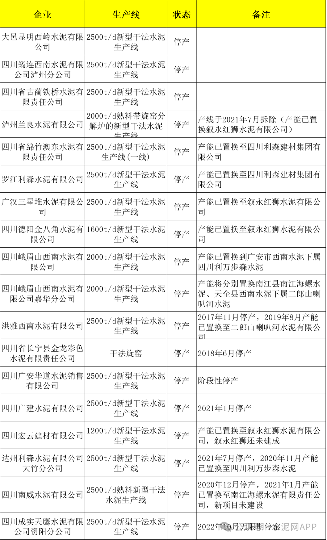
4月3日,四川省經信廳發布“關于四川省2024年度水泥熟料和平板玻璃生產線清單的公示”。


截至2024年底,四川省水泥熟料生產線共計109條,其中18條生產線停產,具體見下:


咨詢熱線:
400-110-9771
客服微信:
官方公眾號: