首頁/ 資訊/ 水泥行業資訊
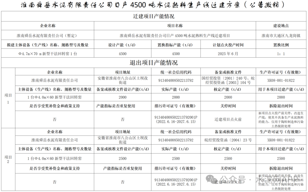
淮南舜岳水泥4500t/d水泥熟料生產線遷建方案撤銷
發表時間:2025-04-15

4月7日,安徽省工信廳發布“關于撤銷淮南舜岳水泥有限責任公司日產4500噸水泥熟料生產線遷建方案的公告”。


2023年3月,原安徽省經濟和信息化廳(現安徽省工業和信息化廳)對淮南舜岳水泥有限責任公司日產4500噸水泥熟料生產線遷建方案進行公告(皖經信公告〔2023〕8號)。后因市場預期和政策變化,項目未開工建設。根據《水泥玻璃行業產能置換實施辦法(2024年本)》,經淮南舜岳水泥有限責任公司申請,淮南市工業和信息化局審核、公示后上報,現將上述項目生產線遷建方案予以撤銷。


咨詢熱線:
400-110-9771
客服微信:
官方公眾號: