首頁/ 資訊/ 鋼鐵行業資訊
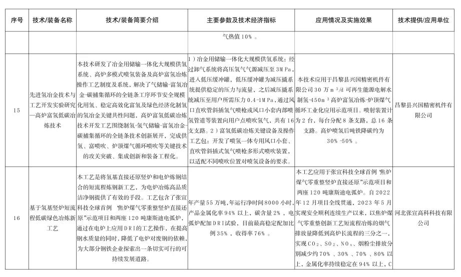
共23項!河北印發2024年鋼鐵行業先進工藝技術裝備推薦目錄
發表時間:2024-07-05

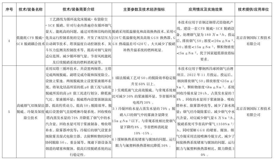
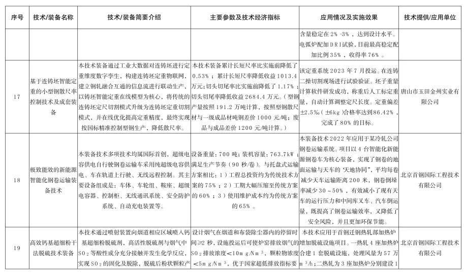
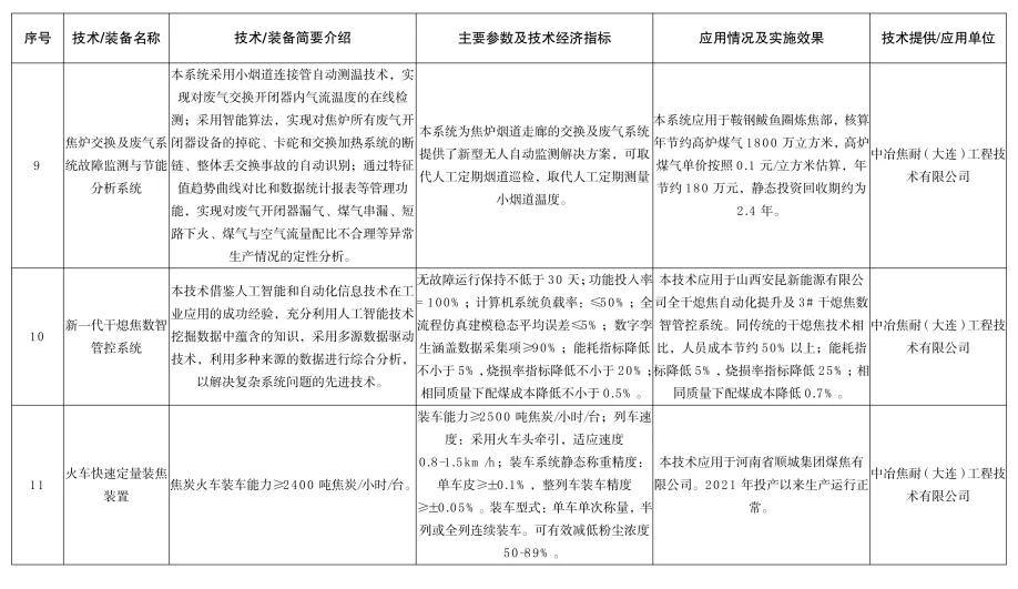
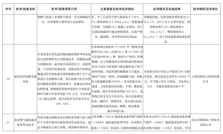
為貫徹落實國務院《推動大規模設備更新和消費品以舊換新行動方案》和河北省委、省政府工作部署,加快推動河北省鋼鐵行業技術裝備高端化升級改造,激發高質量發展新動能,經河北省工業和信息化廳廣泛征集、審慎篩選,編制了《河北省2024年鋼鐵行業先進工藝技術裝備推薦目錄》。


咨詢熱線:
400-110-9771
客服微信:
官方公眾號: